+7 (499) 702-01-13
+7 (499) 702-03-59
Пн-Пт с 9:00 до 18:00
Поиск бренда
Поиск модели
Каталог схем
KIPOR
Инструменты
Двигатели
Дизельные двигатели с горизонтальным валом
KM178F
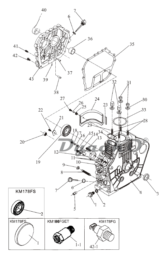
Схема KIPOR KM178F Цилиндр
1
Block
1-1
Connecting bolt of drain plug
1
Drain Plug Screw
2
Ball Bearing 6205/P5
2
Washer Unit of Drain Plug
3
Oil Seal SG30X45X8(rear)
4
Cylider Block
5
Needle Bearing7941/8
6
O-Ring 22.5X2.4
7
Oil Dipstick
8
Fuel Controller Assem.
9
Nut M10X 1.25
10
Forcing Stud of Fuel Injection Pump (short)
11
Forcing Stud of Fuel Injection Pump (long)
12
Fuel Injection Pump Washer
13
Joint Washer
14
Seal Plate
15
Nut M6
16
Gasket 6
17
Gasket 6
18
Nut M6
19
Ball Bearing 6307/P5
20
Needle Bearing HK1512
21
Thrust Plate
22
Bolt M8X12
23
Cushion blocking
24
Governor
25
Vibration isolation cushion block
26
Sheath
27
Bolt M6X8
28
Cylinder Head Stud Bolt (short)
29
Cylinder Head Stud Bolt (long)
30
Cylinder Head Nut Gasket
31
Cylinder Head Nut (Thin)
32
Cylinder Head Nut (Thick)
33
Cylinder Head Shim
34
Sheet Gasket
35
Crankcase Cover Washer
36
Ball Bearing
37
Pin 8X12
38
Oil Conduit
39
Plunger
40
Oil Seal SG30X45X8(front)
41
Hexagonal Internal Screw Plug
41-1
Oil indicator
42
Bolt M8X33.5
43
Crankcase Cover
Crankcase Cover
нет описания
Cylinder Head Shim
Cylinder Block