+7 (499) 702-01-13
+7 (499) 702-03-59
Пн-Пт с 9:00 до 18:00
Поиск бренда
Поиск модели
Каталог схем
REMEZA
Инструменты
Компрессорное оборудование
Поршневые компрессоры
СБ4/С-100 LB30В (ВЕРТИКАЛЬНЫЙ) (С 01.2021 ГОДА)
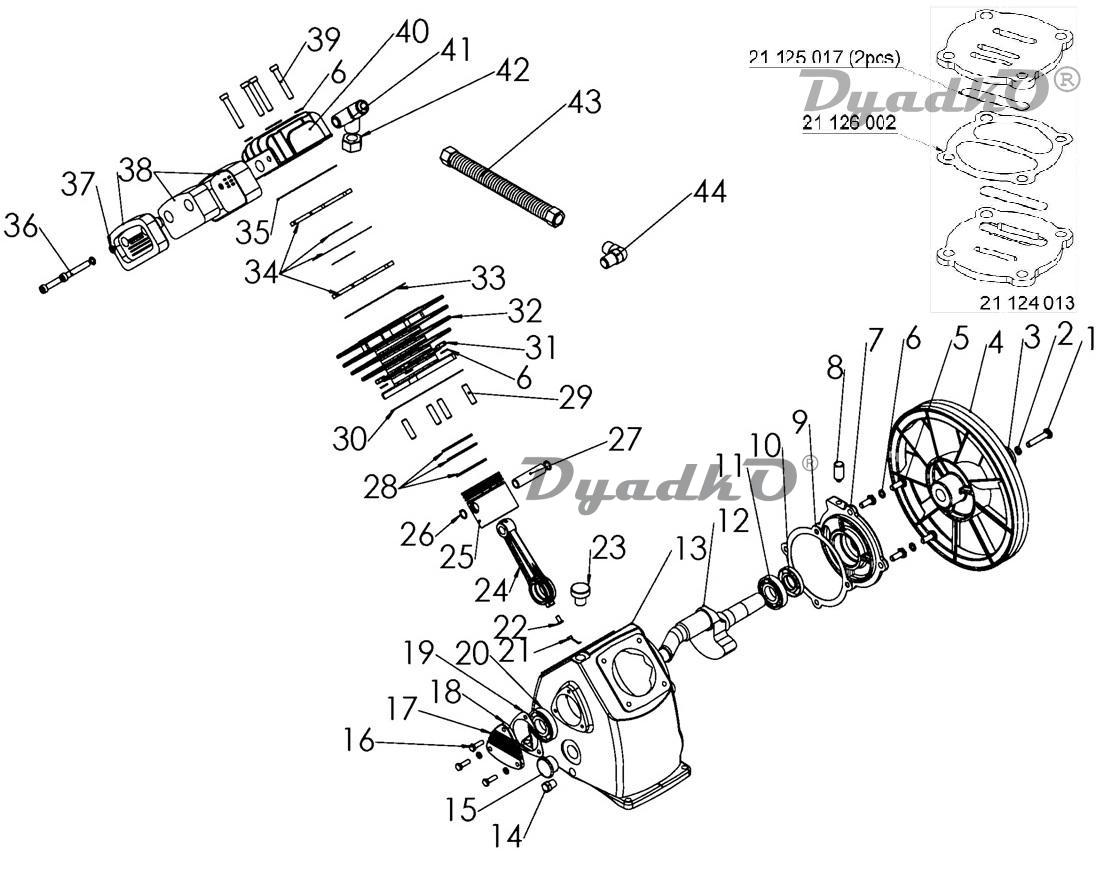
Схема REMEZA СБ4/С-100 LB30В (ВЕРТИКАЛЬНЫЙ) (С 01.2021 ГОДА) Блок поршневой LB30-2
1
Болт шкива М8х40 мм (левый) LH20/LB24/30/40
2
Шайба пружинная D.8 мм (левая) LH20/LB24/30/40
3
Шайба D.38 мм LH20-3/LB30-2/40-3
4
Шкив D.266,7 мм A1 LH20-2/LB30-2
5
Болт крепления крышки М8х25 мм LB30/40/50/75/LT100
6
Шайба пружинная D.8 мм LH20/LB30/40/50/75/LT100
7
Крышка передняя LB30-2
8
Сапун LB30-2
9
Прокладка крышки передней LB30-2/40-3
10
Сальник 24х47x8 мм LB30-2/40-2
11
Подшипник шариковый 6205-Z/C3 LH20-2/LB30-2/40-2
12
Вал коленчатый LB30-2
13
Картер LB30-2
14
Пробка слива масла ZG1/4 LH20-2/LB30-2/40-2
15
Маслоуказатель G3/4 LB40-3/50-2/75-2/LT100
16
Болт крепления крышки М6х20 мм LH20/LB30/40/50/75/LT100
17
Шайба пружинная D.6 мм LH20/LB30/50/75
18
Крышка задняя LH20-2/LB30-2/40-2/50-2/75-2
19
Прокладка крышки задней LH20-2/LB30-2/40-2/50-2/75-2
20
Подшипник шариковый 6304-2RS LH20-2/LB30-2/50/75
21
Маслоразбрызгиватель LB30-2/40-3
22
Болт M5х10 мм LB30-2
23
Пробка залива масла M16х3 мм LB24/30-2/40-2/50/75
24
Шатун D.14.5хD.30х108 мм LB30-2/40-3
25
Поршень D.65 мм LH20-2/LB30-2/40-2
26
Кольцо стопорное D.14,7 мм LH20-2/LB30-2/40-2
27
Палец поршневой D.14,5х57,5 мм LH20-2/LB30-2/40-2
28
Комплект колец поршневых D.65 мм LH20-2/LB30-2/40-2
29
Шпилька М8х35 мм LB30-2/40-2
30
Прокладка цилиндр-картер LH20-3/LB30-2/40-2
31
Гайка M8 LB30-2/40-2
32
Цилиндр D.65 мм LH20-3/LB30-2/40-2
33
Прокладка плиты клапанной (нижняя) LH20-2/LB30-2/40-2
34-2
Пластина клапанная 55х11 мм (комплект 2 шт) LH20-2/LB30-2/40-2
34
Клапанная группа LH20-2/LB30-2/40-3
34-3
Прокладка плиты клапанной (средняя) (алюм.) LH20-2/LB30-2/40-2
35
Прокладка плиты клапанной (верхняя) LH20-2/LB30-2/40-2
36
Винт фильтра воздушного М8х30 мм LH20/LB24/30/40
37
Шайба стопорная D.8 мм (медная) LH20-2/LB30-2/40-2/LT100
38-2
Картридж фильтра воздушного 95х50х35 мм LH20-3/LB30-2/40-3
38
Фильтр воздушный в сборе LH20-3/LB30-2/40-3
39
Болт М8х50 мм LH20/LB24/30/40
40
Головка цилиндра LB30-2/40-2
41
Переходник (T) ZG1/2-2х3/4UNF, 110 гр. LB30-2
42
Гайка 3/4-16UNF/D.14,5х27 мм LH20-2/LB30-2/40-2
43
Радиатор воздушный D.12х228 мм LB30-2/40-2
44
Переходник (L) ZG1/2х3/4 LH20-2/LB30-2/40-2
100
Блок поршневой LB30-2